Về chúng tôi

Trung Tâm Y Tế Huyện Tam Bình

Với phương châm, đề cao giá trị y đức, lấy người bệnh làm trung tâm phục vụ, thời gian qua, Trung tâm y tế huyện Tam Bình, tỉnh Vĩnh Long đã ứng dụng công nghệ thông tin, tiến bộ khoa học kỹ thuật nâng cao chất lượng khám chữa bệnh và đặc biệt là thay đổi phong cách phục vụ, hướng tới sự hài lòng của người bệnh. Trung tâm đã trở thành địa chỉ tin cậy của nhiều người dân trong và ngoài huyện.
Xem chi tiết

Về chúng tôi

Trung Tâm Y Tế Huyện Tam Bình

1. Giai đoạn tiếp quản và ổn định (1975 - 1985)

Ngày 01/5/1975, Bệnh viện A được Ban Y tế xã hội Miền Nam thuộc Ban Quân quản thành phố M tiếp nhận và quản lý.

Ngày 27/9/1975, Bệnh viện A được Ban Quân quản thành phố M bàn giao cho Sở Y tế Thành phố quản lý.

Năm 1978, để tăng cường công tác cứu chữa cho thương binh, bệnh binh từ chiến trường biên giới Tây Nam, Bệnh viện đã thành lập 5 đội cấp cứu tiền phương, cử hơn 75 lượt bác sĩ, điều dưỡng, kỹ thuật viên làm nhiệm vụ khám chữa bệnh cho cán bộ, chiến sĩ, đồng bào vùng biên giới TN.

Năm 1983, Bệnh viện A phối hợp cùng Bộ tư lệnh quân sự thành phố M thành lập Đại đội Quân y dự bị gồm 42 bác sĩ, điều dưỡng, triển khai 100 giường phục vụ Chiến dịch N 83.

2. Giai đoạn củng cố và phát triển (1986 - 1996)

Quy mô giường bệnh từ 285 giường tăng lên 500 giường bệnh, đội ngũ Thầy thuốc từ 121 người đã tăng lên 526 người. Nhiều kỹ thuật y học mới được ứng dụng thành công, trong đó phải kể đến những tiến bộ vượt bậc trong phẫu thuật nội soi tổng quát, phẫu thuật nội soi đường mật, nội soi tán sỏi thủy lực…đây là kỹ thuật tiên tiến lần đầu tiên triển khai thành công tại Bệnh viện A. Việc đưa kỹ thuật mới vào điều trị bệnh nhân đã giúp trị liệu hiệu quả bệnh lý sỏi đường mật trong gan. Một bệnh lý phổ biến ở nước ta mà trước đó bằng phương pháp mổ hở phức tạp, tốn kém và kéo dài thời gian nằm viện. Trong giai đoạn này, nhiều khoa phòng mới được thành lập, chuẩn bị cơ sở vật chất, trang thiết bi, nguồn nhân lực sẵn sàng tiếp cận với những tiến bộ của y học hiện đại.

3. Giai đoạn ứng dụng khoa học công nghệ y sinh học (1997 - 2013)

Bệnh viện tiếp tục phát huy những thành quả đạt được trong những thập niên trước, đồng thời tiếp nhận thêm chức năng mới, đó là Trung tâm Cấp cứu 115 của Thành phố sáp nhập về bệnh viện năm 1999 đồng thời đổi tên Bệnh viện A thành Trung tâm Cấp cứu A Năm 2003, Trung tâm Cấp cứu Ađược đổi tên thành Bệnh viện Cấp cứu A cho đến năm 2013.

Năm 2003, Bệnh viện được Ủy ban nhân dân thành phố M công nhận là bệnh viện đa khoa hạng I thuộc Sở Y tế thành phố. Với chức năng và nhiệm vụ mới, Bệnh viện được Ủy ban nhân dân Thành phố cấp kinh phí đầu tư xây mới Khu nhà D phục vụ SEA Games 2003. Quy mô giường bệnh cũng được tăng dần theo nhu cầu khám, chữa bệnh, bảo vệ chăm sóc và nâng cao sức khỏe cho nhân dân. Theo thời gian, từ số giường khiêm tốn vào những năm đầu mới giải phóng là 285 giường bệnh nội trú thì đến năm 2009 số giường bệnh đã tăng gần 2,5 lần và ổn định với 700 giường bệnh nội trú.

Dấu Ấn Lịch Sử:

Ảnh 1
Ảnh 2
Ảnh 3
Trung Tâm Y Tế Huyện Tam Bình
Trung Tâm Y Tế Huyện Tam Bình
shape
shape
  • hinh thanh   phat trien
    Hình thành & Phát triển 56
  • doi ngu nhan vien
    Đội ngũ nhân viên 500
  • chuyen khoa y te
    Chuyên khoa y tế 25
  • khach hang hai long
    Khách hàng hài lòng 99%

Tầm nhìn

Trung tâm Y tế huyện Tam Bình hướng tới trở thành cơ sở y tế tuyến huyện uy tín, chất lượng hàng đầu tại tỉnh Vĩnh Long và khu vực lân cận. Chúng tôi xây dựng đội ngũ y bác sĩ tận tâm, giỏi chuyên môn, không ngừng học hỏi và ứng dụng các tiến bộ y học hiện đại, đồng thời tăng cường hợp tác với các cơ sở y tế trong và ngoài tỉnh nhằm nâng cao chất lượng khám, chữa bệnh.

Sứ Mệnh

Sứ mệnh của Trung tâm Y tế huyện Tam Bình là mang đến dịch vụ chăm sóc sức khỏe chất lượng, thân thiện và phù hợp với mọi người dân địa phương, với phương châm “Tất cả vì người bệnh”. Chúng tôi cam kết xây dựng môi trường y tế an toàn, sạch sẽ, ứng dụng kỹ thuật hiện đại và phục vụ cộng đồng dựa trên 3 giá trị cốt lõi: Tin Tưởng – Tận Tâm – Chu Đáo.

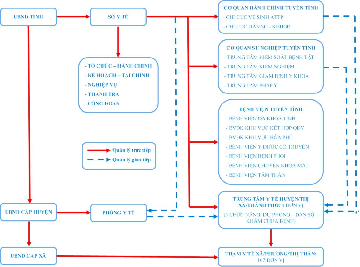
Sơ Đồ Tổ Chức

Trung Tâm Y Tế Huyện Tam Bình

so do to chuc
so do to chuc

Quá trình phát triển

Trung Tâm Y Tế Huyện Tam Bình

1995
Thành lập Trung tâm Y tế huyện Tam Bình, sau khi chia tách từ huyện Trà Ôn cũ. Ban đầu cơ sở vật chất còn đơn sơ, đội ngũ y bác sĩ ít, chủ yếu thực hiện chức năng chăm sóc sức khỏe ban đầu cho người dân trong huyện.
2003
Mở rộng quy mô hoạt động với sự đầu tư thêm về cơ sở hạ tầng và trang thiết bị y tế. Hình thành các khoa cơ bản như: Khám bệnh, Nội, Ngoại, Nhi, Sản, Y học cổ truyền.
2010
Bắt đầu triển khai các chương trình y tế quốc gia như: tiêm chủng mở rộng, phòng chống sốt rét, lao, HIV/AIDS... Củng cố hệ thống trạm y tế xã, đảm bảo mỗi xã/phường đều có cán bộ y tế túc trực.
2015
Ứng dụng công nghệ thông tin vào công tác quản lý khám chữa bệnh. Bắt đầu thực hiện khám chữa bệnh BHYT với hệ thống phần mềm đồng bộ.
2018
Trung tâm được công nhận là Trung tâm Y tế hạng II, với đầy đủ các khoa lâm sàng và cận lâm sàng. Cải tạo và nâng cấp khu khám bệnh, phòng cấp cứu, khu điều trị nội trú khang trang hơn.
2020
Đáp ứng kịp thời nhu cầu phòng, chống dịch COVID-19: thành lập khu cách ly, đội phản ứng nhanh, hỗ trợ xét nghiệm và tiêm vaccine cho người dân trong huyện.
2023
Tiếp tục nâng cao chất lượng nguồn nhân lực, đào tạo chuyên sâu cho đội ngũ bác sĩ, điều dưỡng.Tăng cường hợp tác chuyên môn với các bệnh viện tuyến tỉnh và trung ương. Mở rộng các dịch vụ kỹ thuật như siêu âm màu, xét nghiệm sinh hóa – huyết học tự động, chụp X-quang kỹ thuật số.
shape
Hotline Hotline
VBot
Bạn cần hỗ trợ gì?
Bác Sĩ Ảo eMed
VBot
Chào bạn, mình là Bác sĩ ảo AI của eMed!
Bạn có thể nhập triệu chứng bệnh mình sẽ tư vấn cho bạn!
Bạn có thể nhờ mình tìm bệnh viện để khám, thông tin thuốc!
Cũng có thể kiểm tra mã số thuế doanh nghiệp kinh doanh hợp pháp không!
Thông tin Bs eMed AI tư vấn chỉ mang tính chất tham khảo. Aisum.vn